MOZa Pulse van 7 oktober

Ontdek de laatste ontwikkelingen van MijnOverheid Zakelijk

Afronden open eindes
fase 1
Profielservice + componenten uitwerken
Verkenning Bedrijfsgegevens
Verkenning notificaties over relevante ontwikkelingen

Open eindes fase 1

  1. Definities van services en beschrijving hoe deze met elkaar samenwerken
  2. Onderzoek Notify component bespreken met OBIS
  3. Memo over Notificatieservice/ Notify in relatie tot programma MOZa
  4. UX onderzoek naar differentiatie adressering van notificaties per dienst, product of middel
  5. Afronden onderzoek Notificatie Templates, o.a. of er aanpassingen nodig zijn t.o.v. de huidige template set

Open eindes fase 1

  1. Definities van services en beschrijving hoe deze met elkaar samenwerken.
  2. Onderzoek Notify component bespreken met OBIS
  3. Memo over Notificatieservice/ Notify in relatie tot programma MOZa
  4. UX onderzoek naar differentiatie adressering van notificaties per dienst, product of middel
  5. Afronden onderzoek Notificatie Templates, o.a. of er aanpassingen nodig zijn t.o.v. de huidige template set

Open eindes fase 1

  1. Definities van services en beschrijving hoe deze met elkaar samenwerken.
  2. Onderzoek Notify component bespreken met OBIS
  3. Memo over Notificatieservice/ Notify in relatie tot programma MOZa
  4. UX onderzoek naar differentiatie adressering van notificaties per dienst, product of middel
  5. Afronden onderzoek Notificatie Templates, o.a. of er aanpassingen nodig zijn t.o.v. de huidige template set
Conclusie 1 uit gebruikersonderzoek fase 1
Conclusie 2 uit gebruikersonderzoek fase 1

Profielservice + componenten uitwerken

  1. Verzamelen en analyseren info uit bestaande onderzoeken naar contactvoorkeuren
  2. UX onderzoek
  3. Aanhaken bij ontwikkelingen VNG MijnServices
  4. Een alfa versie van de profielservice bouwen
  5. Een prototype van de MijnOmgeving Zakelijk om profiel to kunnen beheren
Sequencediagram zakelijke gebruiker profielservice
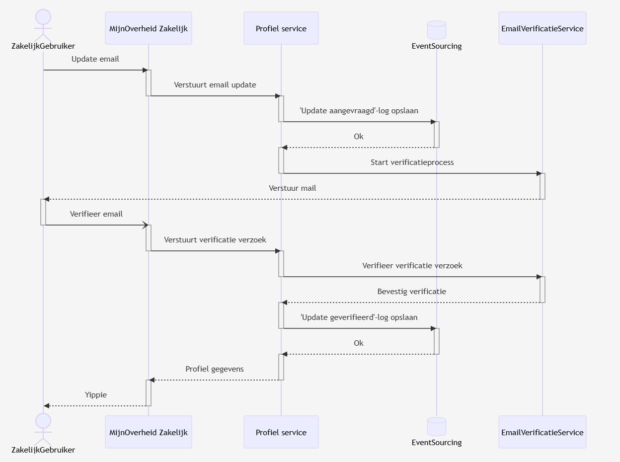
Sequencediagram zakelijke gebruiker wijzig e-mail
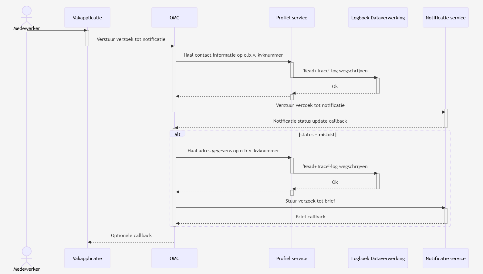
Sequencediagram organisatie medewerker profielservice

Open werken

https://github.com/orgs/MinBZK/teams/mijnoverheid-zakelijk/